我在听,请说话(10s)
抱歉,没听清,请再说一遍吧

首页 > 医药阳光采购 > 耗材通知公告

北京市医疗保障局关于开展血管组织闭合用结扎夹类医用耗材协议采购量确认工作的通知

日期:2024-11-21     来源:
分享:


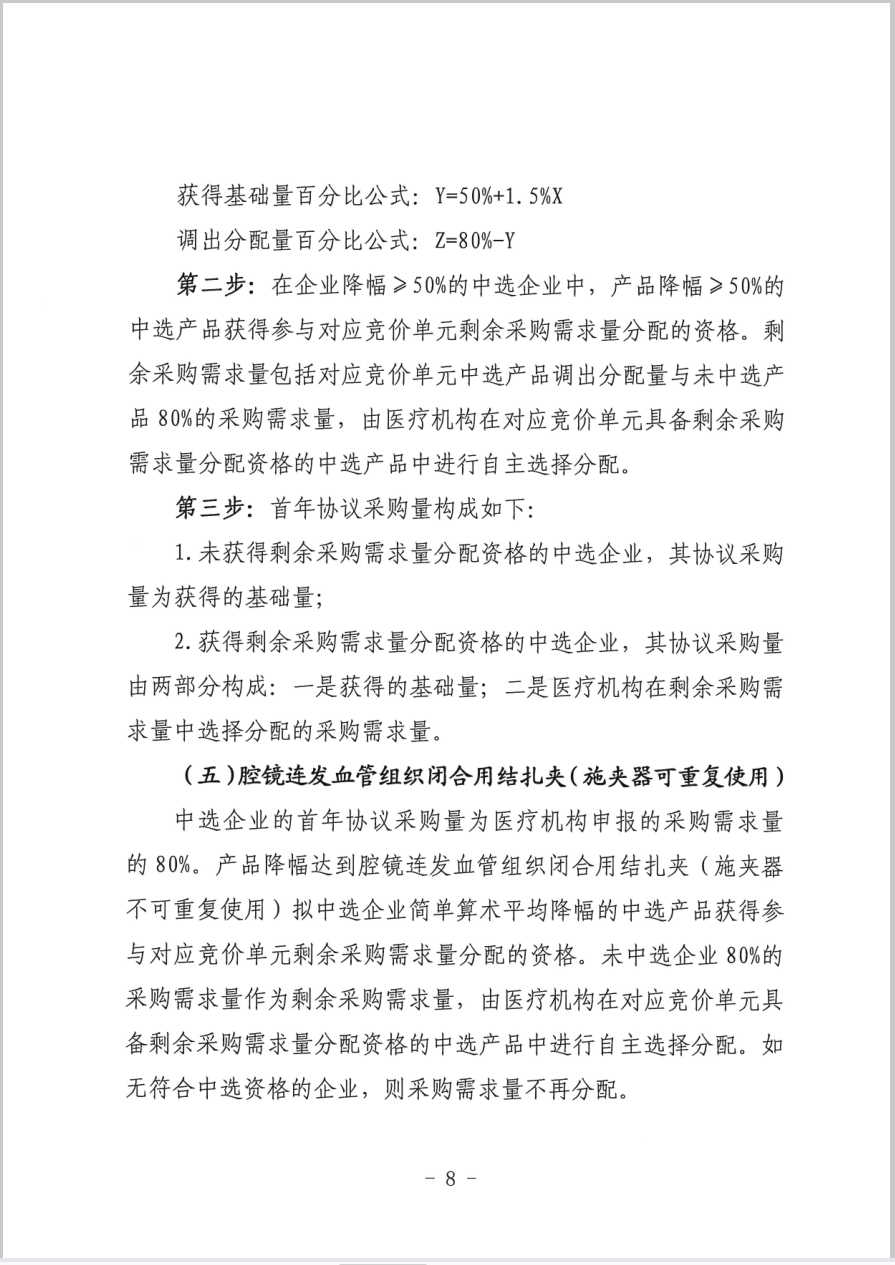
image.png

image.png

image.png


image.png

image.png

image.png

image.png

image.png

image.png

image.png

【打印本页】 【关闭页面】

主办:北京市医疗保障局 承办:北京市医疗保障局办公室 政府网站标识码:1100000244 京公网安备:11010602060194 ICP备案序号:京ICP备19007290号-1

主办:北京市医疗保障局
京公网安备:11010602060194
ICP备案序号:京ICP备19007290号-1